首页>最新动态>最新动态>2019年8月日本养老地产+地产物业深度考察

2019年8月日本养老地产+地产物业深度考察

服务类别:最新动态
服务城市: 全国
服务说明

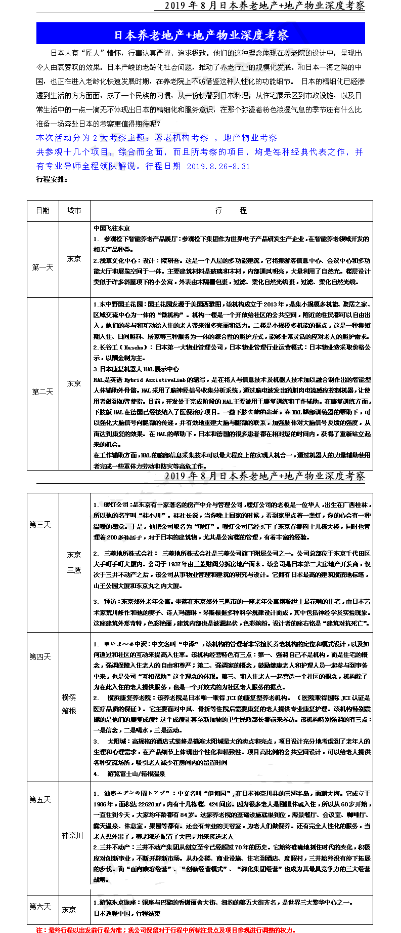
19年8月日本养老地产+地产物业考察.png

联系方式:

详情咨询:137 1811 5842   134 2639 6364     联 系 人: 赵慧  李凤

报名电话:010-6526 8603、6526 9817  传真电话:010-6526 6142

主办机构: 住房和城乡建设培训协会   网络支持:www.chinazfjs.com

协办单位: 北京银聪投资咨询有限公司



电话直呼
在线客服
在线留言
发送邮件
联系我们:
01065269706
还可输入字符250(限制字符250)
技术支持: 建站ABC | 管理登录